開源高架快速路大慶路口將建四層T型互通立交
發布時間:2018-11-20 來源:發現大同 編輯:姚慧敏
手機看文章
摘要:開源高架快速路于2018年3月開工建設,預計19年底完工,其工程的進度受到了廣大市民的熱切關注。項目在現有的慶新路與開源街基礎上,在路中綠化隔離帶建設高架橋墩,道路上方新建快速路,在各個大路口進行立體化改造。目前,大同市開源街-大慶路立交工程已獲批準開始建設,項目將建設四層三路T型互通式立交,積極歡迎廣大投標人前來投標。
根據大同市民對大同市嚴重交通擁堵問題的反映,我們的政府高度重視并且一直在努力地改善著,2018年諸多路橋建設工程項目開工,大同城建行動將再次加速。2018年3月開工的開源高架快速路工程一直在按照預定目標如火如荼的進行著。目前,大同市開源街-大慶路立交工程勘察和設計已經開始招標。

工程勘探招標公告

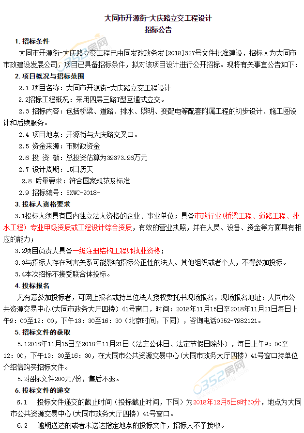
工程設計招標公告
大慶路慶新路以西路段規劃為城市高架快速路,與慶新路開源街高架聯通,東達云岡機場、大同南站,西通云岡區、同煤集團,將有效帶動大同區域均衡發展,促進“四區聯動”。