手機看文章
摘要:本周0352房網·壹周樓市(2023.5.29-2023.6.4),從樓市動態、工程進度、城建規劃、土地市場等方面,為大家網羅過去一周的大同樓市熱點!
一、樓市動態
廣悅·鄰里巷規劃許可公示。

五州帝景學府世家二期建設工程規劃許可公示。

吾悅廣場魏都印巷商業街交付。
現場圖
二、400來電排行
美都新筑
興云攬御
以上五個樓盤是上周400來電量的前五名樓盤。美都新筑開放接待,網友較為關注,來電量排行第一;上華琚三期開始建設,來電量排行第二;興云攬御預計近期交房,網友咨詢較多,來電量排行第三;晉都府現房在售,來電量排行第四;睿和云端購房優惠活動進行中,來電量排行第五。
三、工程進度
云中印象二次結構建設中。

實景圖
華遠天瀛售樓部搭建中。

實景圖
鉑悅城部分樓棟玻璃安裝中,西大門開放。

實景圖
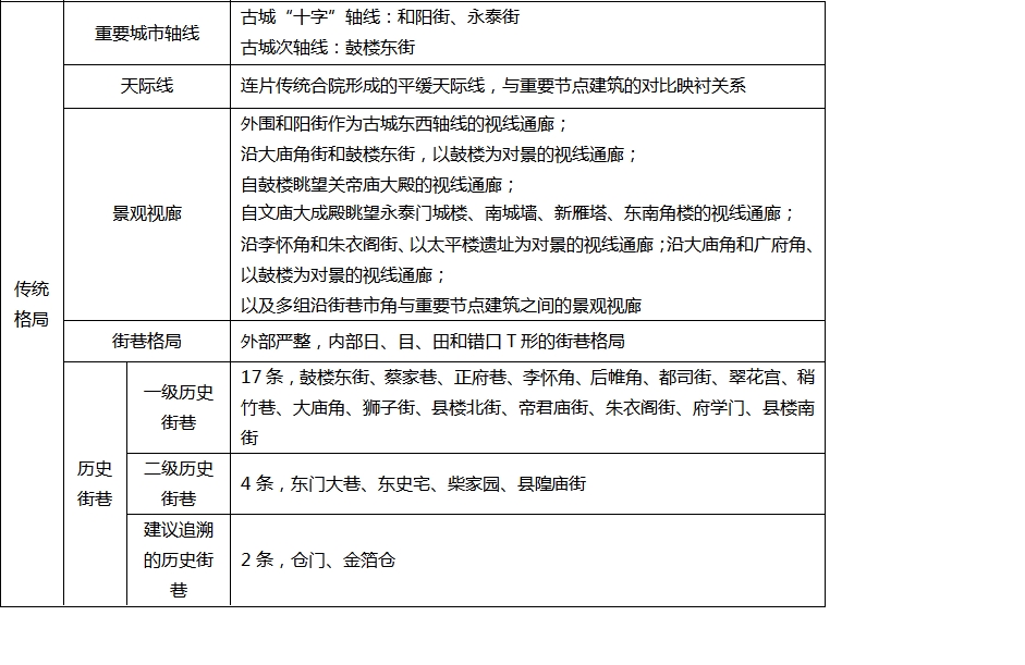
四、城建規劃
《大同鼓樓東街(廣府角)歷史文化街區
保護規劃(2021-2035年)》 公示內容





大同市云州區人民政府土地征收預公告
云州征預公告[2023]8號
擬征收土地座落:大同市云州區黨留莊鄉邢莊村、兼埔村。
擬征收土地面積: 1. 2438公頃(合18. 66畝)

華美中生資源項日未址華體用地部分地塊
以上就是本周0352房網·壹周樓市(2023.5.29-2023.6.4)的全部內容啦,讓我們下周同一時間再會!